1.Betswap 是一个多链去中心化的体育投注交易所。通过 DEX 的形式将传统体育比赛投注改造为像交易虚拟货币一样简单,由此带来的好处是个人投注者可以摆脱传统投注行业由庄家决定赔率,从而实现由市场灵活决定比赛赔率,个人投注者可自行开设新的赔率。但另一方面,订单薄的流动性和交易深度决定了产品体验的好坏。
2.Betswap 的技术和团队背景在体育投注行业有着丰富的经验。相较于同类型的项目, Betswap 的营销水平一般,项目的路线规划比较清晰,始终围绕体育投注开发产品,努力和 GameFi,NFT 相结合。但是产品和代币的结合程度还有进步空间,代币使用场景还需要进一步丰富。
3.从社区活跃程度和链上数据来看,这部分属于 Betswap 的薄弱环节。粉丝增长速度一般,更新频率一般。与追随者的社交媒体互动的情况一般。不过近期和 Oly Sport 开发的赛马链游比较受社区和外部关注,讨论度尚可。目前链上的持币地址较少,代币多数集中在项目方手中。
1.从披露的路线图,和已发布的产品情况来看,每季度都有进展,已经上线了测试网产品和 staking。从目前上线的测试网产品看,产品各功能开发比较完善。
2.Betswap 身处的投注赛道市场比较庞大,并且用户付费一眼和单价普遍较高。Betswap 交易手续费为 1.5%,如果能拥有稳定的用户群体和开拓新增市场,项目收入将会非常可观。另外加上 30% 的手续费回购销毁 token 机制,为通证带来的通缩也会有很大能量。
3.项目在下半年主要有 2 大潜在增长点,首先是和 Oly Sport 合作开发的 NFT 赛马游戏产品接近完成开发,该项目将从玩家的赛马投注额中收取手续费并拿出一部分对 BSGG 进行回购销毁。根据团队的最新透露,该项目将在年底计划上线币安,如果能实现将为项目带来显著的用户量和交易额。
1.项目通证和项目的结合程度还有比较大的开发空间,目前仅有 3 个使用场景;30% 手续费回购销毁机制(最高支持销毁 90% 的通证总量),staking 质押,社区自治提案投票权。项目本身拥有投注跟单系统,但是没有将 BSGG 作为订阅消费指定代币。投注订单池本身的流动性和交易深度很大程度决定了用户体验和项目未来发展,项目计划在未来上线投注流动性池。
2.该项目的营销能力不是强项,线上和线下营销事件较少,并且最大的投资人之一 wonderland 对项目投资进行了赎回,对项目的生态资源有一定影响。但考虑到其团队中有投行经验比较丰富的联合创始人,未来团队仍会寻求更优质的投资机构。
3.链上数据较差,代币持有地址较少,代币持有较为集中,其余持有钱包多为小型持有者,链上交易量和新增地址增长情况不理想。
4.合规性风险,据官方资料显示,该项目暂时不持有任何国家的投注牌照,并且对美国等合规性要求较高的用户没有使用限制。
该项目已启动一年,从技术和产品角度上 Betswap 拥有了良好的基础,大部分的主要功能已经推出,并且有重要意义和 NFT 游戏也即将完成开发。由于 Betswap 披露的交易平台盈利模式和目前的交易情况,Betswap 可能面临一定的集中化,流动性和合规性风险。该项目正处于发展过程中,仍有很大的改进空间。 该项目的投注流动性挖矿和交易所上线进度和成果,将是该项目能否成功的关键节点。
基于以上信息,Web3 Research 给 Betswap 的评级是 CCC,前景稳定。
2.1 项目简述
Betswap 是一个去中心化的投注交易市场,通过订单簿连接投注者和庄家,致力于为其用户提供一个有趣、公平和透明的环境。
Betswap 的本质在于全球博彩社区的需求,该社区长期以来一直在努力应对博彩平台的访问受限、漫长的等待时间以及难以从银行来回转移法定货币。利用订单匹配引擎技术连接世界各地的投注者。它允许通过第三方对所有体育和电子竞技赛事进行投注,为所有重大体育赛事提供流动性。
在整个用户体验中,Betswap 不保管用户的资金,并允许用户随时使用其虚拟货币资金。这个 DAO 最终区别于传统的博彩组织。创始人不会有不合理的数百万美元的薪酬待遇,也不会有特别的高管或董事会分红或激励措施。
BSGG 是一种 ERC-20 代币,是 Betswap 交易平台的平台币。BSGG 代币为持有者提供了多种功能,包括治理、押注。减少费用,以及更多。
Betswap 计划通过定期的代币回购和销毁计划将其大部分收入(不包括运营成本)重新分配给代币持有者,长期目标是将未偿还代币总数减少 90%,增加对剩余代币的需求,并为其所有用户和代币持有者增加价值。
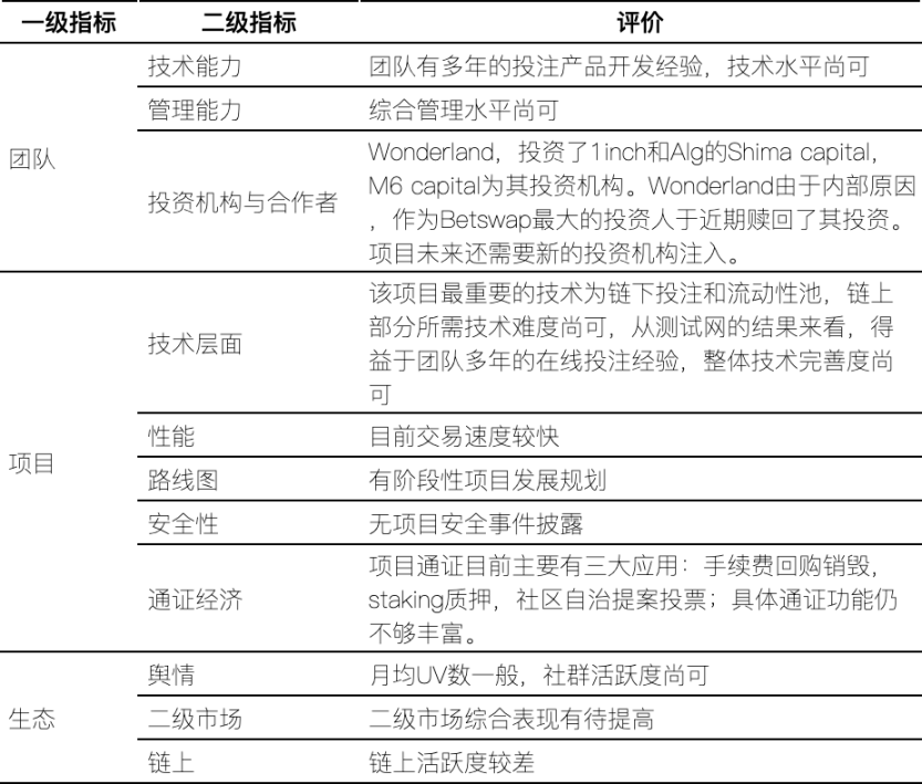
Betswap 团队有不同的体育博彩、体育博彩交易所、金融技术和区块链经验。技术水平和管理水平尚可
首席执行官 Mavic 从 2016 年开始从事比特币挖矿,并在 Web 2 体育博彩公司担任风险管理。
产品总监 MARTIN 之前在 betfair 工作,并与许多体育博彩公司合作,BEOFRE 加入 betswap。
区块链负责人曾为不同的加密货币交易所提供安全咨询,并在 ETHEIRUM 基金会成立之初与之合作。
联合创始人马克斯是一位前投资银行家,他的专长是金融筹资、金融技术。等等。
Betswap 的投资机构整体来看比较平庸,分别为 Wonderland/Shima capital(投资了 1inch 和 Alg 的)/M6 capital/DSA。Wonderland 由于内部原因,作为 Betswap 最大的投资人于近期赎回了其投资。项目未来还需要新的投资机构注入。
从链上数据来看,Betswap 代币持有地址较少,代币持有较为集中,其余持有钱包多为小型持有者。链上交易量和新增地址增长情况不理想。
根据 Web3 Research 对 Betswap 社区表现的观察,直到 2022 年 8 月 16 日,Betswap 已经在 Telegram、Twitter、Instagram 上用英语运营官方账户和社区。Twitter(英文)上的参与者最多,达到 23938 人。有关社区的详细信息显示如下。
Betswap 在许多主流社交媒体平台上运营社区,粉丝增长速度一般,更新频率一般。与追随者的社交媒体互动的情况一般。
Betswap 已上线 AscendEX。
开放充提:8 月 18 日 9:00 (北京时间)
开放交易:8 月 18 日 21:00 (北京时间)
开放交易市场:BSGG/USDT
关于 顶峰 AscendEX( 原 BitMax)
顶峰 AscendEX(BitMax)是由华尔街资深量化交易团队倾力打造的平台,坚持高效、透明、稳健三大核心价值观,致力于为机构和个人客户提供广泛多样的金融产品和相关服务。
https://asdx.plus/register?inviteCode=BHUOXING
【免责声明】市场有风险,投资需谨慎。本文不构成投资建议,用户应考虑本文中的任何意见、观点或结论是否符合其特定状况。据此投资,责任自负。
